
齐鲁晚报・齐鲁壹点教育记者徐玉芹
今天上午9点,山东2024年高考报名正式开始。
今天就开始正式报名了,还有没整明白的也不要紧,现在就把2024年普通高考网上报名操作说明分享给大家:
2024 年普通高考网上报名操作说明
先来回顾一下报名时间安排:
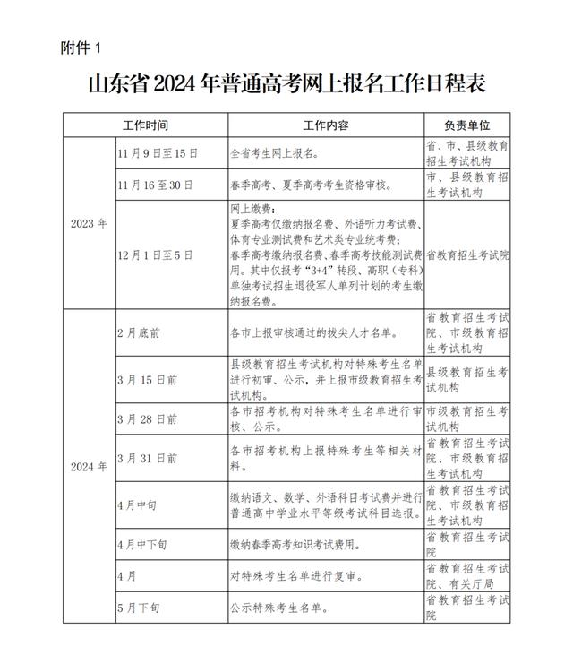
一、时间安排
如图所示,2024年普通高校招生考试报名分为网上填报信息、网上资格审核、网上确认并缴费等3个阶段。

(一)春季高考。
填报信息:2023年11月9日至15日(每天9:00—18:00)。报考“3+4”转段考生及“3+4”转段兼报春季高考考生也须在上述时间完成填报。
资格审核:2023年11月16日至30日。
确认缴费:2023年12月1日至5日(每天9:00—18:00),缴纳报名费、春季高考技能测试费用。2024年4月中下旬缴纳春季高考知识考试费用,具体时间另行通知。
(二)夏季高考。
填报信息:2023年11月9日至15日(每天9:00—18:00)。
资格审核:2023年11月16日至30日。
确认缴费:2023年12月1日至5日(每天9:00—18:00),缴纳报名费、外语听力考试费、体育专业测试费和艺术类专业统考费,其他考试费在等级考试科目选报时一并缴纳,时间另行通知。
二、考生网上报名操作说明
2.1 主页
打开山东省教育招生考试院网站(https://www.sdzk.cn/),在“网上报名”栏目中点击“山东省普通高等学校招生考试信息平台”链接,或者在浏览器地址栏中直接输入普高信息平台网址(https://wsbm.sdzk.cn/),打开普高信息平台主页,如下图:

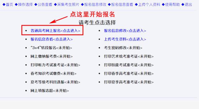
2.2 考生操作选择
点击右侧中间“考生点击此处进入平台”打开考生操作选择页面。

2.3 开始报名
点击上图“普通高考网上报名<点击进入>”,打开报名主页:

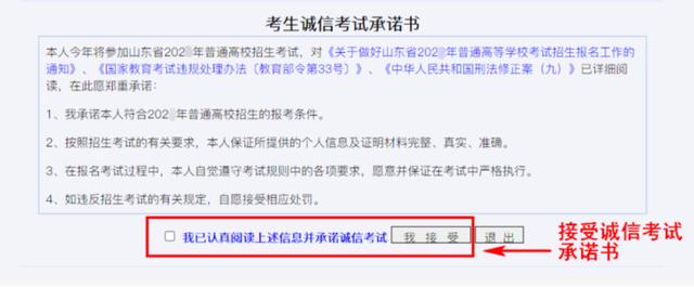
2.4 诚信考试承诺书
点击上图“网上报名进行中,点击此处开始报名”,打开考生诚信考试承偌书.

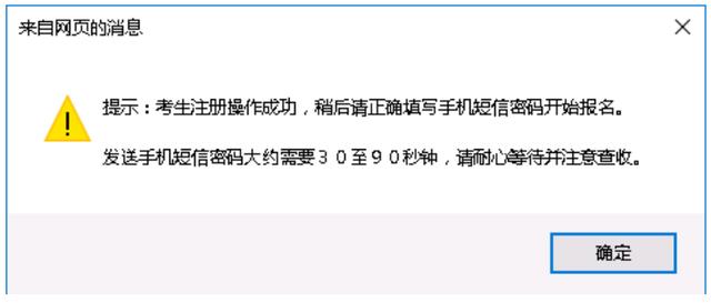
2.5 考生注册
考生注册将绑定证件号码和手机号码,注册成功后会发送短信密码到注册手机上,请考生准确填写注册信息并注意查收短信。

稍候片刻,系统提示注册成功,如下图:

这里,先把系统说明摘录如下:
1、考生注册将绑定证件号码和手机号码、发送短信密码到注册手机上。请准确填写信息并注意查收短信;考生填写的手机号必须唯一,高考录取结束之前不要更换,并保持通信畅通。
2、因网络、运营商、欠费停机等原因,可能有收不到短信的情况,请五分钟后尝试再次注册;若确实无法收到短信请改用其他手机号码注册。
3、考生若更换手机号码多次注册,最后一次注册发送的手机短信密码有效, 以前注册发送的短信密码自动失效。
4、该手机短信密码在2024年高考、录取期间一直有效,请妥善保管,再次登录仍需使用;切勿告诉他人以防个人信息泄露。
2.6 验证手机短信密码
依照系统提示,考生确认个人证件号码、手机号码正确后,将收到的手机短信密码填写,点击“开始报名”、系统进行验证手机短信密码,无误后才可以继续操作。

2.7 进行考生照片采集
高考网上报名的时候考生可通过报名系统现场拍照采集或者上传本地照片,照片上传后,系统会自动进行照片剪裁。考生应规范上传本人报考照片,照片经审核通过后将无法修改,并将生成高考电子档案,存入考生档案,请务必严肃对待。
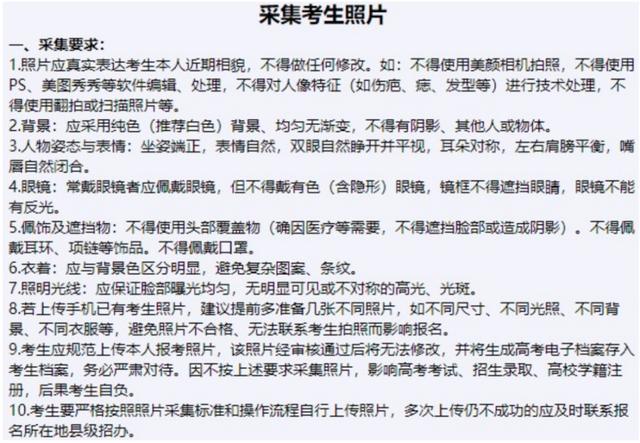
拍照要求
本人近6个月以内的免冠、正面、彩色证件照,图像应真实表达考生本人相貌,不得对人像特征(如伤疤、痣、发型等)进行技术处理。照片中显示考生头部和肩的上部,不允许戴帽子、头巾、发带、墨镜、口罩;禁止对图像整体或局部进行镜像、旋转操作及美化处理。
照片格式及大小
JPG/JPEG格式,文件大小40KB以上,像素不低于600*800。
特别提醒:考生应规范上传本人报考照片,该照片经审核通过后将无法修改,并将生成高考电子档案存入考生档案,务必严肃对待。为保证图像采集效果,建议使用报名系统内扫码图像采集功能,不要使用具有美颜效果的相机,不要进行修图,避免与公安信息比对不通过、考试入场不通过以及影响本人高考入学后学籍学历注册等情况发生。
特别注意
1.照片应真实表达考生本人近期相貌,不得做任何修改。如:不得使用美颜相机拍照,不得使用 PS、美图秀秀等软件编辑、处理,不得对人像特征(如伤疤、痣、发型等)进行技术处理,不得使用翻拍或扫描照片等。
2.背景:应采用纯色(推荐白色)背景、均匀无渐变,不得有阴影、其他人或物体。
3.人物姿态与表情:坐姿端正,表情自然,双眼自然睁开并平视,耳朵对称,左右肩膀平衡,嘴唇自然闭合。
4.眼镜:常戴眼镜者应佩戴眼镜,但不得戴有色(含隐形)眼镜,镜框不得遮挡眼睛,眼镜不能有反光。
5.佩饰及遮挡物:不得使用头部覆盖物(确因医疗等需要,不得遮挡脸部或造成阴影)。不得佩戴耳环、项链等饰品。不得佩戴口罩。
6.衣着:应与背景色区分明显,避免复杂图案、条纹。
7.照明光线:应保证脸部曝光均匀,无明显可见或不对称的高光、光斑。
8.若上传手机已有考生照片,建议提前多准备几张不同照片,如不同尺寸、不同光照、不同背景、不同衣服等,避免照片不合格、无法联系考生拍照而影响报名。
9.考生应规范上传本人报考照片,该照片经审核通过后将无法修改,并将生成高考电子档案存入考生档案,务必严肃对待。因不按上述要求采集照片,影响高考考试、招生录取、高校学籍注册,后果考生自负。
10.考生要严格按照照片采集标准和操作流程自行上传照片,多次上传仍不成功的应及时联系报名所在地县级招办
点击“开始报名”按钮、手机短信密码验证无误后,打开高考选择页面,首先进行照片采集,如下图:








2.8 选择春夏季高考
照片采集完成后,点击上图“开始填报信息”按钮,打开春、夏季高考选择页面,如下图:

提醒:考生可以根据个人情况选择报考春、夏季高考,其考试科目、考试地点均不相同,系统也给出了明确提示,请考生认真选择,避免选错影响信息确认。
点击上图“报考夏季高考”按钮,系统再次提示并请考生确认是否报考夏季高考,如下图:

点击“春季高考选择”页面,系统提示并请考生确认是否兼报春季和夏季高考,如下图:

特别说明:考生正确选择春、夏季高考。
2.9 报名信息填写
点击“确认”按钮,打开考生报考信息填写页面,如下图:

【报名县区】意味着选择了外语听力考试、高考体检、夏季高考和等级考考试地区。
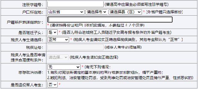
【山东省户籍非应届考生(复读生、社会考生)】:选择户籍所在县(市、区)
【山东省户籍应届考生】:学籍和户籍所在县(市、区)二选一。如无特殊情况,为后期方便跟随学校统一安排,选择学籍所在地。
【山东省户籍,省外就读、省外学籍考生】可以选择户籍所在县(市、区)
【非山东省户籍,省内学籍的就业人员随迁子女】选择就读高中学校所在县(市、区)
以下为基本信息填写:






【政治面貌】:群众、共青团员、共产党员。

【毕业类别】:普通高中毕业、中等师范毕业、其他中等专业学校毕业、职业高中毕业、技工学校毕业、其他中等学历教育毕业、高职(专科)学历教育毕业、本科(含)以上学历教育毕业、高中毕业同等学力。

应届生毕业学校基本上就是目前在读学校,除特殊情况之外。
往届生毕业学校就是高中毕业学校,除特殊情况之外。

【户口所在地】:山东省户籍的考生选择户籍所在省、市、县(市、区),外省户籍的考生只选择户籍所在省份。
【户籍所在地详细地址】一定要具体到门牌号,具体可参照户口本上的信息。
温馨提示:户口本和身份证地址不一样的,以现在的实际户口为准,不放心的可以到公安局更新户籍信息。

【随迁子女(或外来务工子女)】指的非山东省户籍的考生。
考生若报考春季高考,其春季高考部分选项如下图:


春季高考分为30个专业类别,分别为现代农艺、烹饪、畜牧养殖、建筑、机械制造、设备维修、机电技术、自动控制、电气技术、电子技术、化工与环境、服装、车辆维修、运输、数字媒体、网络技术、软件与应用技术、医学技术、药学、护理、财税、市场营销、电子商务、国际商务、物流管理、酒店管理、旅游管理、公共服务与管理、学前教育、艺术设计等,考生必须选择报考一个专业类别
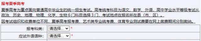
考生若报考夏季高考,其夏季高考部分选项如下图:
考生若报考夏季高考,其夏季高考部分选项如下图:

夏季高考的【报考科类】分为普通类、艺术类、体育类。
艺术类、体育类在填报普通类高考志愿时,不受报考科类的影响,未通过艺术类、体育类专业考试的考生不需更改科类也可填报普通类专业志愿。
但是普通类在后期不可报考艺术类、体育类。

【应试外语语种】:英语、俄语、日语、德语、法语、西班牙语。



【邮政编码】:录取通知书邮寄地址所在地的邮政编码。
【家长或本人联系电话】:一定要填写长期使用的手机号,且在录取通知书下发前不会更换的手机号
【接收短信手机号】:高考报名、考试、成绩、填报志愿等信息,山东省教育招生考试院都会给考生发送短信通知,建议使用学生本人手机号,务必准确填写,并在大学录取前不得换号并时刻保持通信畅通。
【录取通知书邮寄地址】:录取通知书会通过邮政快递,一定要保证地址能收到邮政快递。注意:录取通知书是大学的入学凭证,丢失需要补办并补寄非常麻烦,

不是必填项,根据个人情况填写即可:

【个人简历填写内容】:
应届毕业生填写初中和高中阶段学习经历。证明人写班主任即可。
非应届毕业生填写高中阶段学习经历和工作经历。证明人写当时上学时的班主任即可。
高中复读生填写高中阶段学习经历和复读经历,证明人写当时上学时的班主任即可。

上传考生资料的往届毕业生、少年班、春考技能拔尖人才、申请合理便利残疾和退役军人相关选项,按照填报信息部分是否往届生、是否少年班考生、是否申报技能拔尖人才、是否残疾考生申请合理考试便利、是否退役军人考生,进行了数据一致性判断,若不一致,则提醒考生检查、修改。

从安全考虑,考生设置的密码不能过于简单,系统要求密码为 8 至 15 位大、小写字母和数字组合,请考生提前想好并牢记,打印准考证、网上缴费、填报志愿等仍需使用该密码。点击“提交保存报名信息”保存报名信息成功后,系统根据考生是否选择上传资料,给与不同提示、并跳转至不同页面。若考生没有选择上传资料,则提示:提交保存考生报名信息操作成功,请点击“确定”跳转至报名信息查看页面、并认真检查确保信息正确。如下图:

若考生选择上传资料,则提示:提交保存考生报名信息操作成功,请点击“确定”跳转至考生资料上传页面、按要求上传申报及证明材料。如下图:

若考生已经选择具有特殊报名资格或申请录取照顾政策,提交保存报名信息成功后会自动跳转至个人资料上传页面,如下图:

该页面以一览表的形式、分栏目展现了考生选择的特殊考生类型,并根据考
生选择提示考生需要上传的资料。
上传考生资料说明摘录如下:
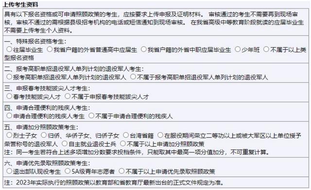
1.具有以下报名资格或可申请照顾政策的考生,应按要求上传申请及证明材料,登记表(或申报表)须真实、准确、完整填写,证明材料须真实、有效、完整、清晰。
2.考生若既具有特殊报名资格,也可申请照顾政策,须在相应栏目分别上传资料。
3.审核通过考生不需要再到现场审核;因材料不齐全、不清晰或有疑义等问题造成审核不通过的,须按县级招生考试机构规定进行现场资格审核。考生申报材料将存入考生档案。
4.相关登记表(或申报表),可以点击《关于做好山东省 2023 年普通高等学校招生考试报名工作的通知》下载。点击上图第一行“往届毕业生”后的“开始上传”链接,打开“往届毕业生”上传资料页面,该页面明确告知考生需要上传“毕业证或结业证或同等学力证明
照片(不要超过 2 张)”,如下图:

上传考生个人资料说明摘录如下:
1.本页面仅用于上传“往届毕业生”相关资料,上传资料要求为:高中阶段学校毕业证书或结业证书或主管部门出具的同等学力证明材料照片。(注:下划线部分内容是根据考生选择动态显示)
2.考生应按上传要求及系统提示,须在相应栏目分别上传资料。
3.上传考生资料为“.JPG”格式,即:扩展名(后缀名)为“.jpg”,每张照片推荐大小为 200K 至 3M。
4.系统提供“本机上传照片”和“手机扫码上传”两种上传方式。“本机上传照片”允许上传多张照片的栏目可同时选择多张照片,再次上传将覆盖已有照片;“手机扫码上传”仅追加单张照片、不覆盖已上传照片。
5.使用电脑上传资料,请先点击“选择本机照片”按钮,在弹出的打开对话框、选择本机照片存放目录,摁住 CTRL 键、同时用鼠标依次点击相应照片文件,可同时选择、打开多张照片,然后点击“上传本机照片”按钮一起上传。
6.同一电脑若上传过多名考生资料,可能由于缓存原因显示非本人资料,请多刷新几次本页面。
7.上传操作可能因为文件大、数量多、网络延迟等原因,导致响应缓慢,请耐心等待,不要关闭浏览器。
8.上传完成,可以点击照片、查看放大的照片,确保上传照片清楚、文字可辨认。
2.10报名信息查看
考生报名成功若不需要上传资料,则直接跳转至“报名信息查看”页面。
2.11上传个人资料
普通应届毕业生不需要上传个人资料。若考生已经选择具有特殊报名资格或申请录取照顾政策,提交保存报名信息成功后会提示:请点击“确定”跳转至考生资料上传页面、按要求上传申报及证明材料

若考生没有选择具有特殊报名资格或可申请照顾政策,则红色醒目提醒他不需要上传个人资料

考生点击“提交保存报名信息”弹出“上传个人资料”,点击”点击选择图片“
2.12 报名信息修改
若个人报考信息填写有误或有不完整的地方,报名期间可通过“修改报名信息”功能自行修改。在报名信息查看页面点击“修改报考信息”或点击菜单“报名信息修改”打开报名信息修改页面。因内容较多,这里不再截图,只把修改报名确认县区和修改春夏季高考重点说明一下。
考生在网上报名期间,若报名确认县区选择错误,可在“报名信息修改”页面自行修改,如下图:

考生在网上报名期间,若春、夏季报考选择错误,可在“报名信息修改”页面自行修改。

点击勾选“报考春季高考”或者“报考夏季高考”可增加报考春季或夏季高考;点击勾掉上图红色“报考春季高考”或者“报考夏季高考”可放弃报考春季或夏季高考。
常见问题
➤ 忘记个人登录密码
问题现象:再次系统登录时,忘记密码或系统提示密码不正确。
解决办法:使用平台“找回密码”页面的“找回个人登录密码”功能可重新自行设置密码,也可以持有效证件去报名县(市、区)招生办公室重新设置密码。
提醒考生1:考生个人登录密码分区大小写,用于报名系统登录、报名信息查看、成绩查询、志愿填报等,非常重要,请考生务必牢记。
提醒考生2:考生不论通过短信找回、还是通过县区招办重新设置密码,原密码都会自动失效。
➤ 遗失手机短信密码
问题现象:手机丢失或误删除导致系统发送的手机短信密码丢失。
解决办法:使用平台“找回密码”页面的“重发手机短信密码”功能,重新给注册手机号码发送手机短信密码。
提醒考生:手机短信密码长期有效(打印准考证、填报志愿等使用),请务必准确填写手机号码并妥善保存短信密码。
➤ 报名县区、毕业学校中没有选项或与户口所在市三者不一致
问题现象:报名信息填写或修改时,报名县区、毕业学校中没有选项可供选择或者与选择的户口所在市三者不一致。
出现缘由:只有先选择户口所在市,才能关联出相应的县区;只有先选择了县区,才能关联出相应的毕业学校。
解决办法:按户口所在市、报名县区、毕业学校的先后顺序进行选择。
➤ 证件号码已经报名
问题现象:在报名信息填写完成后,提交保存信息提示“该证件号码已经报名,不能重复报名”。
解决办法:如果确认是自己的证件号码被报过名,可以持有效证件到考生所在县(市、区)招生办公室申请办理相关手续。
➤ 报名失败
问题现象:填写完个人报名信息之后点击“提交保存按钮”后,系统提示“保存报名信息操作失败”。
出现缘由1:由于网络不流畅、系统报名人数过多、使用不同版本浏览器等原因,系统无法正确处理客户提交请求,造成报名失败。
出现缘由2:部分信息没有按照要求填写,如:时间不正确,证件号码、联系电话、通讯地址太长,红色星号标记要求必须填写的信息没有填写等原因。
解决办法:换一种浏览器或不同版本浏览器、换一台电脑,重新报名。建议使用IE8及以上版本兼容浏览器,认真按报名要求正确填写各项内容。
➤ 选择信息不全
问题现象:除上述问题在应该选择的地方却没有选择项供选择,如没有民族、政治面貌、科类、艺术类别、体育专项等内容。
出现缘由:由于考生上网方式不同或同时在线报名考生人数过多,可能造成数据没有完全下载完整,造成上述现象。
解决办法:点击“刷新”按钮或按“F5”键重新刷新本页面。
操作建议:如果速度的确很慢,可尝试把所有需要选择的内容选择好,然后再填写需要填写的内容,以减少不必要的重复填写。
➤ 某些选项不能正常显示
问题现象:填写或修改报名信息时,某些选项不能正常显示,如报名县区,毕业学校等,或者出生日期、个人简历的起始日期以及截止日期不能正常选择。
解决办法:点击“刷新”或按“F5”键重新刷新本页面;如果仅是日期不能进行选择,也可以手工填写,格式为“YYYY-MM-DD”。
➤ 该考生信息已被县区招办下载
问题现象:想要修改个人报考信息时,提示该考生信息已被县区招办下载,进入报名后续工作阶段,不允许再在网上修改。
解决办法:网上填写报名信息阶段过后,不再允许考生自行修改报考信息,当报名信息确实需要修改时,可在确认时申请修改。
操作建议:报名前提前按报名信息项目表准确填写各项信息,网上填写完成后再认真检查,确保各项信息准确、无误,减少或避免后期修改。
➤ 姓名不能正常显示
问题现象:考生姓名或家庭地址在填写报考信息的时候可以使用打字法输入,但是保存以后却成了“??”或“?”。
出现缘由:由于部分考生姓名或家庭地址中含有生僻字,即:比较少见的字,导致在网页中无法正常显示。
解决办法:网上报名时找不到的生僻字以汉语拼音(半角大写字母)代替,如:上艹下问,以MAN代替;左王右乐,以LI代替;左由右页,以DI代替;左王右莹,以YING代替;上龙下天,以YAN代替。
➤ 姓名无法填写
问题现象:考生姓名中含有部分生僻字,无法用输入法输入。
解决办法:可以参考下面的《生僻字举例》,找到需要的字,将其复制、粘贴到系统输入框中。
➤ 生僻字举例

➤ 部分按钮或功能不起作用
问题现象:点击进入平台后,某些按钮不起作用。
出现缘由:可能是浏览器禁用了对JavaScript脚本的支持。
解决办法:可以参考下本页面开启浏览器对JavaScript脚本的支持,按步骤进行设置。
➤ 开启浏览器对JavaScript脚本的支持

报考需要缴纳哪些费用?
12月1日—5日(每天9:00—18:00):缴纳报名费、外语听力考试费、体育专业测试费和艺术类专业统考费,其他考试费在考生进行普通高中学业水平等级考试科目选报时一并缴纳。
仅参加单考单招[含保送生、运动训练及武术与民族传统体育、职教师资、特殊教育、技校单招、消防单招、高职(专科)综合评价招生]考试,而不参加夏季高考统一考试的考生,仅缴纳报名费,无需缴纳统一考试费,其相应考试费用执行主考负责单位要求。
普通高中建档立卡家庭经济困难学生、低保家庭学生、特困救助供养学生、家庭经济困难残疾学生免缴上述费用,具体以山东省学生资助管理中心提供名单为准。在确认缴费时,缴费系统自动关联免缴学生名单,符合要求的考生无需缴纳相关费用。
特别提醒:请考生务必依据考试项目缴纳相应费用,避免少缴或多缴情况发生,以免影响考试安排,如已扣费但未收到缴费成功信息,请稍后再进行查看,避免重复缴费。
考生的报名地点应该如何选择?
(一)具有山东省户籍的非应届高级中等教育学校毕业生,应在户籍所在县(市、区)教育招生考试机构(以下简称县级教育招生考试机构)报名。
(二)具有山东省户籍的应届高级中等教育学校毕业生,可在户籍或学籍所在县级教育招生考试机构报名。
(三)户籍在山东省,但在外省就读、学籍在外省的考生,如在我省报考,须在户籍所在县级教育招生考试机构报名。
(四)非山东省户籍的就业人员随迁子女(含进城务工人员随迁子女),应在高级中等教育学校就学地县级教育招生考试机构报名。
(五)在我省定居并符合报名条件的外国侨民,可持省公安机关签发的《中华人民共和国外国人永久居留身份证》,选择高级中等教育学校就学地县级教育招生考试机构报名。
特别提醒:走读、部分公安类院校、面向农村和原贫困地区招生专项计划等招生类型对生源地均有严格要求,考生须在生源地报名才能享受相关招生政策。报名结束后考生不得更改生源地。个人档案管理对高考报名地有严格要求,考生须严格按照要求在规定地点报考,避免对今后升学就业造成遗留问题。另外,选择在我省参加高考报名的考生,不得在其他省(自治区、直辖市)重复报名,否则产生的一切后果由考生本人承担。
个人信息注册时应注意什么?
个人信息注册时,考生需选择证件类型,准确输入证件号码、个人手机号码,通过所输入个人手机号获取手机短信密码后,完成个人信息注册。
注册所用个人手机号码非常重要,考生务必准确填写,在录取结束前不要更换手机号码,不要设置短信屏蔽拦截功能,并保持通信畅通,以免影响接收考试招生相关重要信息。
特别提醒:整个招生录取期间(含高考报名、缴费、打印准考证、填报志愿、录取查询等环节),均使用登录密码和反馈给考生的短信验证密码。考生务必妥善保管本人登录密码和短信验证密码,不要轻易告知他人,不要放置在显眼位置,避免报考信息被他人窃取、篡改等情况发生。
上传个人照片有什么要求?
考生可通过报名系统现场拍照采集或者上传本地照片,照片上传后系统会自动进行照片剪裁。
(一)拍照要求。
本人近6个月以内的免冠、正面、彩色证件照,图像应真实表达考生本人相貌,不得对人像特征(如伤疤、痣、发型等)进行技术处理。照片中显示考生头部和肩的上部,不允许戴帽子、头巾、发带、墨镜、口罩;禁止对图像整体或局部进行镜像、旋转操作及美化处理。
(二)本地上传照片格式及大小。
JPG/JPEG格式,文件大小40KB以上,像素不低于600*800。
特别提醒:高考报名照片非常重要,录取后将生成高考电子档案存入考生个人档案,伴随考生终生,同时也是高校学籍注册、学历认证的重要依据。考生务必严肃对待,严格按照采集操作流程和照片标准规范上传或采集本人照片,此照片一经审核通过后将无法修改。为保证图像采集效果,建议使用报名系统内扫码图像采集功能,不使用具有美颜效果的相机,不要进行修图。过度美颜、修图会造成与公安信息比对不通过、考试入场不通过以及影响本人高考入学后学籍学历注册等情况发生。如考生多次上传照片仍不成功,应及时联系报名所在地县级教育招生考试机构。
网上填报信息需要注意什么?
考生应按照报名填报信息项要求,如实完整准确填写个人信息,核对确认无误后再提交,完成网上填报信息。修改与填报过程相同。
考生应符合报考条件,并对填报信息和上传材料的真实性和准确性负责。考生提交报考信息前,务必认真核对本人姓名、身份证号、性别、民族、政治面貌等各项填报信息准确无误。考生如违反上述要求,因不符合报考条件、报名信息错误或缺失、上传材料不真实等情况导致的一切后果将由考生本人承担。
特别提醒:高考报名信息非常重要,是新生入学报到身份核验、学籍学历注册的关键信息。考生在高考报名之后,直到高校新生入学报到期间,不应更改姓名和身份证等信息,否则,考生报名审核通过后再修改个人姓名等关键信息,不属于报考录取信息有误的范畴,由此造成高校录取后考生学籍无法注册等问题由考生本人负责。个别考生在报名后出现身份证号变更、政治面貌改变等特殊情况,应及时报告报名地县级教育招生考试机构。
报考了艺术类或体育类,但未通过相应专业考试的考生是否需要更改为普通类报考?
在填报普通类高考志愿时,不受报考科类的影响,未通过艺术类、体育类专业考试的考生不需更改科类也可填报普通类专业志愿。
考生是否需要到现场进行资格审核?如何确定审核是否通过?
我省高考报名实行网上资格审核,通过与公安部门信息比对确认考生身份后,由县级教育招生考试机构审核考生网上填报的学籍、户籍等信息。审核期间,考生报名审核结果将通过短信推送给考生,请及时关注个人手机短信,审核通过的考生不需要再到现场进行资格审核,因材料不齐全、不清晰或有疑义等原因造成审核不通过的考生,须根据报名所在地县级教育招生考试机构的通知到现场进行审核。
外国侨民、华侨、港澳地区及台湾省考生,须持相关有效身份证件到当地市、县级教育招生考试机构进行现场确认。
申请普通高校招生录取优惠政策的考生,须按县级教育招生考试机构规定,携带相关证明材料进行现场资格审核。
具有我省户籍但学籍在外省普通高中的应届毕业生如何进行资格审核?
具有我省户籍但学籍在外省普通高中的应届毕业生报考夏季高考,在网上信息填报时应上传学籍所在省份县级教育行政部门出具的高中学籍证明,并上传高中学籍所在省份省级教育相关部门出具的普通高中学业水平合格考试成绩证明。报考地县级教育招生考试机构对考生上传提交的材料进行初审,市级教育招生考试机构复审。
什么时间进行学业水平等级考试科目选报?
普通高中学业水平等级考试科目选报工作拟于2024年4月进行,具体安排及要求另行通知。语文、数学、外语(不含听力)三科及等级考试科目的考试费须在等级考试选报科目时一并缴纳。
若考生打算报考高职(专科)单独考试招生或高职(专科)综合评价招生,应报考春季高考还是夏季高考?
考生报考高职(专科)单独考试招生需选择春季高考报名。高职(专科)单独考试招生面向我省中等职业学校应届毕业生和社会人员开展,普通高中应届毕业生不得报考。考生还需参加春季高考统一考试招生专业技能测试,因此考生需选择春季高考报名。
考生报考高职(专科)综合评价招生需选择夏季高考报名。高职(专科)综合评价招生面向我省普通高中应届毕业生开展,报考高职(专科)综合评价招生需选择夏季高考报名。
其他具体规定和未尽事宜请以《通知》为准。

(来源说明:以上信息源自山东省教育招生考试院)
免责声明:
① 凡本站注明“稿件来源:"学就创国际"的所有文字、图片和音视频稿件,版权均属本网所有,任何媒体、网站或个人未经本网协议授权不得转载、链接、转贴或以其他方式复制发表。已经本站协议授权的媒体、网站,在下载使用时必须注明“稿件来源:学就创国际”,违者本站将依法追究责任。
② 本站注明稿件来源为其他媒体的文/图等稿件均为转载稿,本站转载出于非商业性的教育和科研之目的,并不意味着赞同其观点或证实其内容的真实性。如转载稿涉及版权等问题,请作者在两周内速来电或来函联系。