苏州人才落户新政来了!11月28日,苏州市政府出台《市政府关于印发苏州市人才落户管理办法的通知》(苏府规字〔2023〕15号)。同时,苏州市人力资源和社会保障局、苏州市公安局将配套制定《苏州市人才落户管理办法实施细则》。新政2024年1月1日正式施行。
人才是高质量发展的第一动力。苏州始终爱才惜才,结合经济社会发展不同阶段的需求,多次调整修订人才落户政策,均取得明显成效。现行人才落户政策自2020年5月1日起施行,近3年落户总数达17.21万人,相当于政策实施前11年的总和,为我市引进各类人才发挥了强有力的政策引擎作用,人才落户已成为我市人力资源供给及结构调整的重要途径。为契合国家户籍制度改革要求,深化落实我市人才强市战略,加快畅通人才流动渠道,需要对现行的人才落户政策适度调整优化,以更精准有力的举措广聚英才,着力彰显苏州开放包容和广纳贤才的决心。
即将施行的《苏州市人才落户管理办法》共十六条,相较于现行人才落户政策,“先落户后就业”对象范围扩大,社保缴费年限缩短、年龄放宽,长三角社保缴纳累计认可,申报审核流程简化。
《苏州市人才落户管理办法》政策亮点
亮点一:“先落户后就业”对象范围扩大
针对有来苏就业意愿但尚未在苏就业的群体,苏州在2020年版人才落户政策推出了“先落户后就业”。此次调整将“先落户后就业”对象范围进一步放宽至本科学历、中级职称和技师。1.学历人才:具有本科学历人员即可“先落户后就业”。2.专业技术人才:从高级职称放宽至中级职称以上(具有专业技术人员职业资格的,可以根据江苏省专业技术类职业资格和职称对应目录,按照对应的职称层级办理。)3.技能人才:把职业技能等级二级(技师)及以上且符合我市引进技能人才紧缺(工种)目录人员纳入“先落户后就业”对象范围。

亮点二:社保缴费年限缩短、年龄放宽
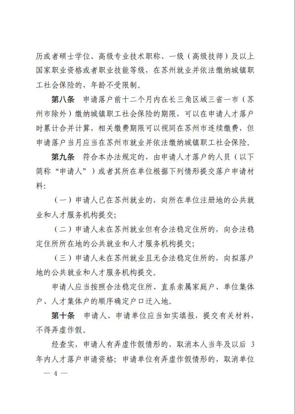
1.大专学历人才社保缴费年限、年龄放宽:年龄在35周岁以下的,将社保缴纳时间从6个月缩减为1个月;对连续缴纳社保时间不少于6个月的,将年龄条件放宽到45周岁。
2.符合我市引进技能人才紧缺(工种)目录的职业技能等级三级(高级工)社保缴费年限、年龄放宽:年龄条件从35周岁放宽至40周岁,连续缴纳社保时间从6个月缩减为3个月。

亮点三:长三角社保缴纳累计认可
落实长三角一体化国家重大发展战略,长三角区域社保缴纳累计认可:申请落户前十二个月内在长三角区域三省一市(苏州市除外)缴纳城镇职工社会保险的期限,可以在申请人才落户时累计合并计算,相关缴费期限可以视同在苏州市连续缴费,但申请落户当月应当在苏州市就业并依法缴纳城镇职工社会保险。
亮点四:申报审核流程简化
通过压减申报材料、简化申报流程,进一步推进人才落户服务提质增效。具体为:1.对在苏就业人员,取消档案调入的前置条件;2.对在苏就业人员,可选择本人或所在单位进行申请;3.取消拟落户对象公示等环节。




人才落户与积分落户的政策互补
近年来,党中央、国务院对进一步推进城乡户籍制度改革提出了新的要求。今年4月1日苏州积分落户政策先行调整,进一步敞开大门吸引流动人口迁入苏州。人才落户政策作为苏州市户籍制度的一部分,与积分落户政策相互衔接、互为补充。人才落户政策立足于打开大门、海纳百川,符合一定学历、职称和技能条件的人才都可以落户苏州,让更多人选择苏州、落户苏州。
(来源:苏州人社发布)
免责声明:
① 凡本站注明“稿件来源:"学就创国际"的所有文字、图片和音视频稿件,版权均属本网所有,任何媒体、网站或个人未经本网协议授权不得转载、链接、转贴或以其他方式复制发表。已经本站协议授权的媒体、网站,在下载使用时必须注明“稿件来源:学就创国际”,违者本站将依法追究责任。
② 本站注明稿件来源为其他媒体的文/图等稿件均为转载稿,本站转载出于非商业性的教育和科研之目的,并不意味着赞同其观点或证实其内容的真实性。如转载稿涉及版权等问题,请作者在两周内速来电或来函联系。