近日,贵州省教育厅公布了第九届中国国际“互联网+”大学生创新创业大赛获奖名单。经过激烈角逐,铜仁职业技术学院荣获职教赛道金奖3项、银奖5项、铜奖2项,“青年红色筑梦之旅”赛道银奖1项,铜奖3项,学院获评大赛优秀组织奖,3个教师团队获大赛优秀指导教师奖;省级金奖获奖数量位居省内高职院校前列。

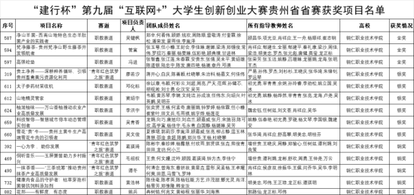
铜仁职业技术学院获奖项目名单

铜仁职业技术学院获大赛优秀组织奖

3个教师团队获大赛优秀指导教师奖
近年来,铜仁职业技术学院持续推进创新创业教育,以创新创业课程教育及各类创新创业赛事为依托,鼓励师生广泛关注、积极参与,旨在不断壮大铜仁职业技术学院创新创业和能工巧匠的生力军,为围绕“四新”主攻“四化”提供创新创业人才和技能人才支撑,为推动教育高质量发展添砖加瓦。今年,全院师生精心备赛、刻苦磨炼,荣获省级金奖3项,创历史新高。
中国国际“互联网+”创新创业大赛已发展为中国乃至全球范围内参赛人数最多、水平最高、影响力最大的大学生创新创业赛事,铜仁职业技术学院将继续深化人才教育培养改革,组织各类创新创业大赛活动,培养学生创新创业意识,提高创新创业能力,为铜仁职业技术学院学生高质量就业创业打下良好的基础。

铜仁职业技术学院参赛师生金奖获奖团队合影

省赛铜仁职业技术学院参赛师生合影
省赛金奖项目团队风采
项目名称:净山羊菌——西南山地特色生态羊肚菌产业的实践者
项目负责人:吴键枫
负责人学院:农学院
指导教师:顾昌华、项光亚、肖祥应、王一舟、杨顺祥等
项目简介:贵州气候温暖湿润,生态环境良好。好山、好水、好气候、好土壤为发展优良生态羊肚菌提供了得天独厚的自然环境。贵州省政府2019年提出纵深推进12大农业特色优势产业,贵州食用菌产业已发展成为百亿级特色产业之一。“净山羊菌”项目团队从贵州山地农业及农村产业现状出发,基于羊肚菌产业优良菌株匮乏、栽培技术滞后、农产品附加值低、行业发展不协调等主要问题提出对应解决方案。本项目在贵州省食用菌专家顾昌华教授、药理专家项光亚教授、贵州省优秀指导教师肖祥应及多位青年骨干教师的共同指导下,通过组建“职教名师+技能大师+行业能手+学生团队”优秀团队,依托梵净山区特色生态资源,收集野生羊肚菌菌种进行选育驯化。积极将科研成果进行转化,实现菌种、营养袋、技术、收购、品牌、销售的六个统一,团队创新外援营养袋配方10多种,创新油菜套种,林下种植,果林套种等10多种种植方式,并在铜仁市两区八县推广应用。项目团队创新提出符合菇农的“三步走”羊肚菌种植推广方式,以“示范给菇农看、指导菇农干、帮着菇农赚”的服务理念,将绿水青山变成老百姓增收致富的金山银山,以发展优质生态羊肚菌产业助力乡村振兴。

项光亚教授指导学生团队合影

净山羊菌团队获省级金奖
项目名称:梵净藤茶——贵州梵净山野生藤茶开发领航者
项目负责人:管富
负责人学院:经济与管理学院
指导教师:肖祥应、郁建生、全丽等
项目简介:推进健康中国建设,要坚持预防为主,推行健康文明的生活方式,加强重大慢性病健康管理,减少疾病发生。藤茶(Ampelop-sisgrossdentataW.T.Wang)是葡萄科蛇葡萄属的一种藤本植物,药学名称为“显齿蛇葡萄”,其名称最早出自唐代陆羽的《茶经》中,在《救荒本草》《全国中草药汇编》等药典中均有明确的记载。藤茶又被称为土家神茶、神仙草、长寿茶,可药、饮两用,是一种珍贵纯天然野生植物制成的保健茶,被营养学家称为“天然的植物营养库”。
梵净藤茶团队依托铜仁职院中兽药国家地方联合工程研究中心科研平台,团队深入梵净山区域多次进行野外调查,对梵净山野生藤茶的技术开发及产业发展问题进行调查研究,并对其食用价值、药用价值、生态价值、经济价值进行深入调研。团队发现制约铜仁市藤茶产业发展的一系列问题,针对问题提出了相应的解决对策。建议以藤茶养生、藤茶产品开发、藤茶销售、藤茶提取物、藤茶旅游的产业发展路径,构建集研、产、供、销一体的大健康产业链,实现贵州梵净山野生藤茶的高端开发及产业化升级,助推乡村产业振兴。

梵净藤茶团队获省级金奖

梵净山野生藤茶

项目路演:李佳琳(人文学院),付奎霖(农学院)
项目名称:高强砼垫
项目负责人:冯进
负责人学院:工学院
指导教师:张荣芳、张玉洁、姚静等
项目简介:市场现有垫块强度不达标、原材料不环保、外形不多样,无法满足多场景应用需求,使得钢筋保护层厚度不达标,出现露筋、开裂等现象,导致建筑质量检测不合格、安全事故频发。为提高垫块质量,住建部明文规定现场简易制作钢筋保护层垫块被禁止。
基于此,团队积极践行质量第一、生命至上理念,研发了适用于一类、二a类环境类别中,控制梁、板、墙、柱四种结构构件保护层厚度的32种规格型号的高强砼垫,并通过了相关质量检测。与传统垫块相比,高强砼垫具有强度高、韧性好、温度变形小、抗老化性能好、防火性能好、节能环保、性价比高等突出优势。依托项目平台有力推动了生产、学习、科研、实践的深度融合,实现了学生专创融合,培养了学生工匠精神,提升了学生综合素质。

高强砼垫团队获省级金奖
免责声明:
① 凡本站注明“稿件来源:"学就创国际"的所有文字、图片和音视频稿件,版权均属本网所有,任何媒体、网站或个人未经本网协议授权不得转载、链接、转贴或以其他方式复制发表。已经本站协议授权的媒体、网站,在下载使用时必须注明“稿件来源:学就创国际”,违者本站将依法追究责任。
② 本站注明稿件来源为其他媒体的文/图等稿件均为转载稿,本站转载出于非商业性的教育和科研之目的,并不意味着赞同其观点或证实其内容的真实性。如转载稿涉及版权等问题,请作者在两周内速来电或来函联系。